15 anos de Énois em organogramas

A sua organização vai mudar com o tempo e isso não precisa ser um problema

Por Amanda Rahra, diretora de mobilização e Helena Dias, coordenadora de comunicação institucional
No início de 2024, ano em que a Énois completa 15 anos, nos tornamos um baobá. Falo do nosso organograma que começou a tomar forma em uma reunião da direção, já com a presença de Sanara Santos como diretora de formação, e com o desenho da nossa coordenadora de Comunidades à época, Isabela Alves. Isa com suas muitas habilidades no desenho fez “vai ser um baobá” de uma forma muito descontraída, e nós fomos lá com os post its pensando em como nos organizar de maneira conectada com a nossa estrutura. Estrutura que não significa rigidez, mas sim alicerce.

Elas montaram, tiraram foto e passaram para mim, Helena Dias, junto com a nossa teoria da mudança, sabendo já do desafio que ia ser unir as duas coisas. Isso era entre janeiro e fevereiro deste ano, o baobá em sua forma final nasceu em abril. Neste caminho de pensar o baobá e se apaixonar por ele, decidimos revisitar a história da Énois e percebemos que, ao longo desses 15 anos de existência, os nossos organogramas também contam a nossa história. O que fomos, o que escolhemos ser e o que continuamos a escolher.

Nunca foi só sobre jornalismo, mas sim sobre o que o jornalismo pode mover no mundo. E isso expandiu de tal forma que hoje a Énois dá oficinas, consultorias e mais outras formações sobre gestão, captação, dar nó em pingo d' água… Sobre como continuar existindo como organização social nesse Brasil de tantas lutas a se travar.

Em 2023, estivemos no Festival 3i, mediando um workshop sobre “Gestão de pessoas para pequenas redações”, por meio da nossa coordenadora de Relações Humanas, Flávia Paola. Este ano, no 19º Congresso de Jornalismo Investigativo da Abraji, Sanara Santos mediou a palestra “Como a mídia independente cuida da saúde mental da sua equipe?” e participamos do debate “Entre a CLT e a vida freelancer, quem apoia e assegura o profissional em carreira solo?”, também com a presença de Flávia, por exemplo.

Tudo muito sobre gente, direitos, diversidade. Entre 15 anos e alguns organogramas, aprendemos a ter paciência com a nossa forma de ser, fluida, disposta a se reinventar, se for necessário para o próximo passo. Em coletivo, em colaboração, assim como eu e Amanda Rahra escrevemos este texto.

Hoje compartilhamos com a nossa rede e dizemos como mantra para nós mesmas que não precisamos nos encaixar totalmente em estruturas ditas tradicionais, hegemônicas. Não se encaixar, se transformar, não precisa ser um problema se a missão vai ser melhor atendida. Se vamos nos respeitar um pouco mais enquanto organização e se os nossos valores serão ainda mais valorizados. E posso te contar? O tempo vai se encarregar de pedir essa mudança de estrutura. Vê bem…

15 anos, 3 organogramas 

E na decisão de revistar a história, a tarefa ficou comigo, Amanda Rahra…
No primeiro organograma, a gente ainda era uma oficina de jornalismo para jovens na Casa do Zezinho, a semente que se transformou nessa árvore que é hoje a Énois. Foi quando começamos com esse lance de fazer planejamento das coisas que queríamos para o ano seguinte. Achávamos importante sonhar sonhos possíveis e pensar nas estruturas que precisávamos construir juntas. Planejar sempre significou pra nóis saber quem ia estar junto com a gente, fazendo o quê, com quem e ganhando quanto.

Ah, sou boa no texto e vou escrever o projeto. Eu sei diagramar e vou deixar esse texto bonito. E você, cuida da foto? Você faz lindas fotos, mana, cai dentro! Sei de uma amiga que faz umas ilustras belíssimas! Vou chamar ela pra colar! E quem vai ficar fazendo contatinhos? Vamos colocar o telefone de quem no final da nossa apresentação de vendas? Pronto, é isso. Nossos nomes e funções para quando a grana chegar a gente botar pra fazer já organizadaaaaas :) 

E assim a gente ia se organizando no que depois entendi que se chamava organograma - um instrumento super importante de gestão, sobre o qual admers tinham aulas e aulas para inclusive prestar consultorias e construir organogramas complexos e ao mesmo tempo funcionais para empresas e organizações. 

A gente desenhava as funções de cada uma de nós e colocava na parede, para não esquecer com o que estávamos comprometidas individualmente e quem estava perto para somar. Criamos até uma aula para ajudar nossas estudantes da Escola de Jornalismo da Énois e outros coletivos de jornalismo parceiros a criar seus organogramas de seus projetos, redações e organizações nascentes. 

Hoje, olhando para esses 15 anos de Énois, entendemos que nos organizar, para a nossa coletividade diversa (especialmente em termos de gênero, raça e território), tem a ver com sobrevivência. Nosso grupo parecia uma grande confusão, mas a verdade é que não dava para ficar confusa - mesmo sem saber direito o que estávamos fazendo, a gente tinha que se entender para conseguir seguirmos juntas. E desenhar nos ajudava - e ainda nos ajuda muito! - a nos entender como uma organização, um coletivo, um sistema, um corpo, uma árvore. 

Quando a equipe cresceu, a gente achou que estava na hora de ter um organograma de "verdade", com todos os cargos, funções e nomes das pessoas. Então, fizemos as caixinhas e depois colocamos nossos nomes no desenho:
Era tanta informação e hierarquias tão rígidas que acabou gerando uma baita confusão!
Olhando bem até que parece a copa de árvore vista por cima ;)

Depois disso, desenhamos a nossa mandala organograma. Uma tentativa meio holística de tornar nossa organização menos hierárquica. E por que menos hierárquicas?

Acredito que a gente quer menos hierarquia porque nosso fazer tem a característica da coletividade, do engajamento, de uma pessoa ajudando a outra para que juntas a gente possa realizar a missão da Émois. Temos sim mais responsabilidades, salários diferentes, tempos de casa, idades e caminhosdiversos. Mas atuamos como uma só organização que tem na sua fundação a educação como pilar. A gente não nasceu dentro de uma redação, nascemos em uma ONG de educação, em que a troca de conhecimento entre estudantes e professoras é dialógica, ou seja, baseada na troca e não na transmissão de saber em uma única via.
E, enfim, em 2020, desenhamos nosso primeiro organograma árvore. E ficamos muito satisfeitas com o que vimos no papel, espelhando nosso fazer. 

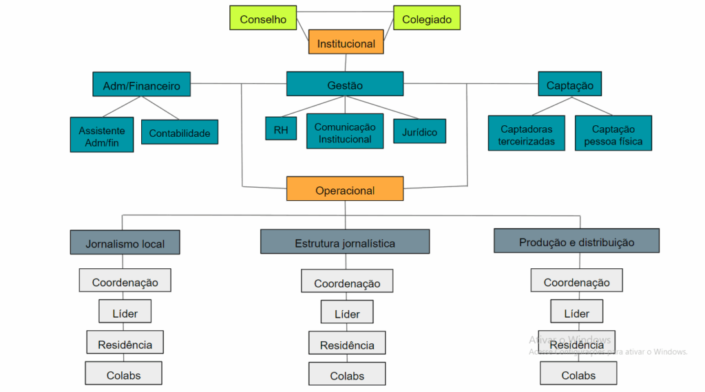
Depois disso, voltando na conversa de Helena lá em cima, construímos o baobá. Uma estrutura de árvore, com cara de árvore mesmo, que traz para nós a sintonia de como operamos no dia a dia.
Esse breve histórico mostra algumas das nossas tentativas de nos organizarmos. Cada uma teve seu tempo de funcionamento e expressou um momento da organização. É engraçado olhar o caminho depois de percorrido. Parece que faz mais sentido do que quando estava sendo vivido, porque ele, afinal, nos trouxe até aqui. Mas achamos importante dizer que acreditamos que um organograma tem que expressar o que somos: um grupo de pessoas diversas querendo caminhar juntas com uma missão comum, que é fortalecer o jornalismo local, diverso, representativo. Esse é o nosso mantra e esse é o nosso novo organograma: CLIQUE AQUI!

Nosso baobá, desenvolvido pela dupla de comunicação Helena e Nina, está lindo, robusto, solene. Carrega em si muitos símbolos sobre as estruturas que queremos provocar - a começar pelos tradicionais organogramas de empresas e organizações de terceiro setor - e aquelas que queremos construir: organismos vivos, que se revejam e sejam capazes de partilhar seiva e energia para todas as pessoas que pertencem a esse sistema. 

É uma árvore em si, mas é também sombra para pequenos brotos, vizinha para outras espécies da flora local, fonte de alimento para animais, sugadora de água do mesmo solo que seres humanos e não humanos. 

Chegamos juntas a um nível sem precedentes de consciência do que somos. 
E o que somos é uma parada muito forte e bonita. 

Por isso, querermos ser exemplo.
E isso é uma responsabilidade imensa. 

Me sinto honrada por ser raiz. 
E com frio na barriga por ser parte dessa Baobá. 

Quanto mais consciência, maior é o nosso trabalho. Que a gente siga sempre buscando conhecimento, respeitando quem veio antes e trazendo novas soluções para espelhar o que aprendemos aqui para esse campo do jornalismo e do empreendedorismo local, diverso e representativo. 

Como fazer o organograma da sua organização
Você sempre pode chamar aquela amiga que estudou administração ou que trabalha numa organização mais estruturada e copiar o organograma de algum lugar que você admira. Mas se quiser se aventurar a desenhar com a sua equipe, pode ser um belo caminho de fortalecimento dos vínculos entre vocês e também pode trazer uma consciência maior do que fazem, com quem fazem e como fazem. Para isso, seguem aqui 6 dicas para que vocês possam fazer o organograma da sua organização. 

1. Reúna sua equipe para um momento de reflexão coletiva sobre cargos, funções e fluxos de trabalho - vale tirar um dia, uma manhã, algumas horas juntos para que o desenho seja feito coletivamente. Se for presencial, melhor. Se for online, vale planejar o encontro para que seja participativo e não fiquem sempre as mesmas vozes ecoando no encontro.
Vale lembrar que  se sua organização for mais hierárquica, talvez as pessoas reunidas para organizar esse organograma sejam mais da equipe de gestão, responsáveis pela operação dos projetos da organização e que tenham também a função de liderar outras pessoas. 

2. Liste todas as pessoas e funções que vocês tem na organização. Por exemplo:  
Nome da pessoa 1 - Coordena todas as nossas ações de comunicação. Isso significa que essa pessoa toma as decisões nessa área da organização. É responsável por aquilo que publicamos para nossa equipe e pelos conteúdos que circulam em nossos canais de comunicação para rede e para os nossos públicos.
Nome da pessoa 2 - Faz os roteiros, vídeos e postagens nas nossas redes. 
Nome da pessoa 3 - Garante que nossa voz como organização esteja alinhada com a nossa missão no mundo e promove o diálogo da instituição com as pessoas que financiam a organização.  

3. Entenda as faixas salariais como balizas de responsabilidade de cada pessoa/função e crie cargos que ajudem a descrever o fazer das pessoas. 
diretora, coordenadora, analista, estagiária, etc.
Busque nomes que sejam adequados pra vocês se entenderem e para que as pessoas com quem vocês se relacionam também possam compreender. 

4. Desenhe a relação entre essas pessoas. 
Quem lidera quem? Quem olha pelo trabalho de quem? 
Quem conta com o apoio de quem? 
Ligue os pontos ;)

5. Se no dia a dia houver desconforto, reveja, conversem e cheguem a um novo formato. Mas atenção: às vezes essa acomodação pode levar um tempo, então, colocar prazos para essa revisão de organograma pode ser uma estratégia para dar um tempo sem deixar de olhar novamente para o desenho que representa o fazer de vocês. 

6. Pra gente o jeito certo de fazer é o jeito que vocês encontraram de fazer dar certo! Boas conversas, desenhos e caminhos. Que nosso baobá possa te inspirar :)